Sharing Plugins
This page describes how to create a shareable library ro content, share it and consume it.
Index

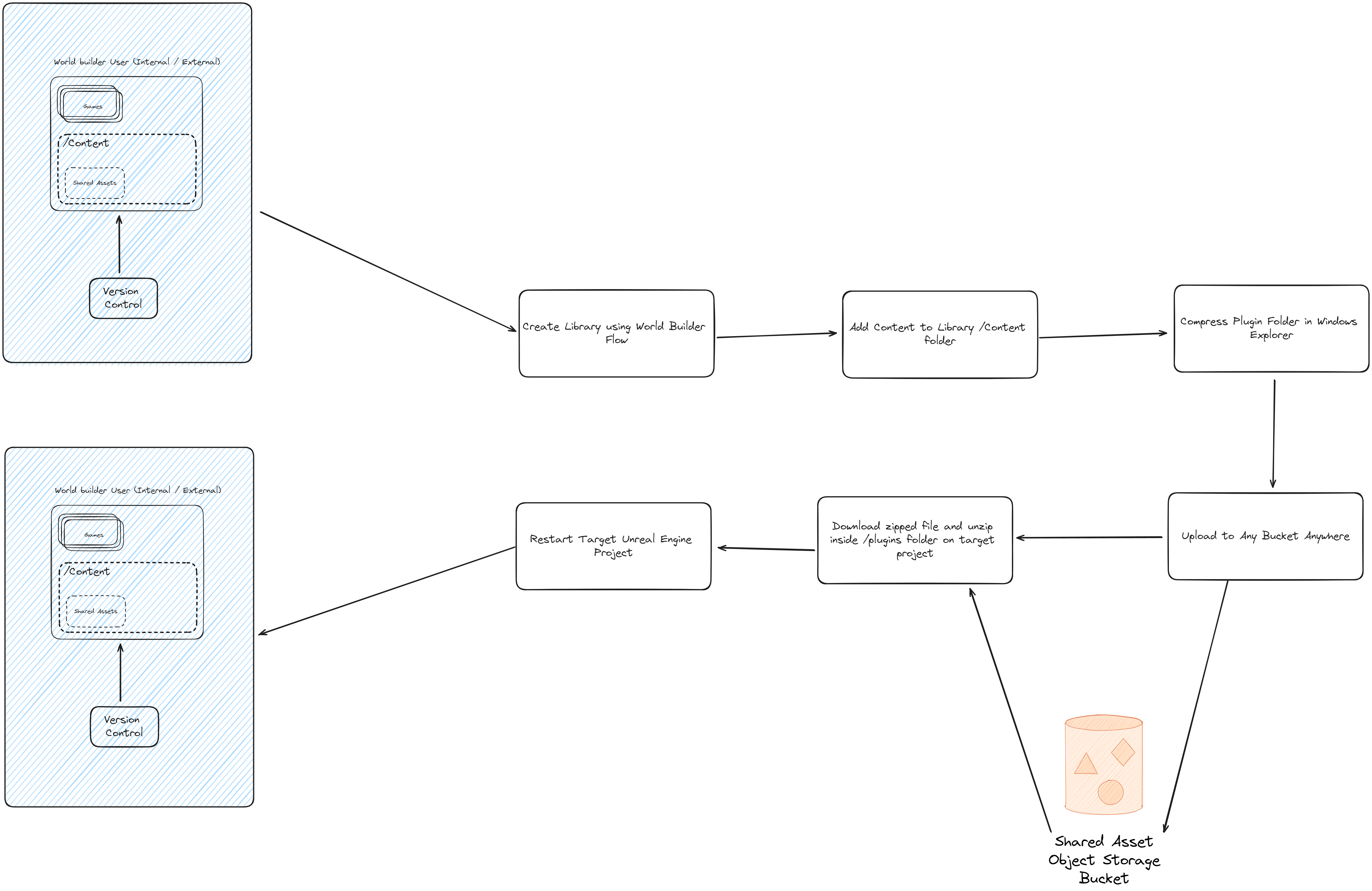
Sharing Content
Create new library using Editor Toolset


Adds whatever content to /Content folder of previously created Library
In Content browser Right-Click on Left-Click on “Show in Explorer”
This will take you to the /Content folder of created library

Navigate Up two levels to /Plugins folder and compress the root folder of created library
Upload zip (or whatever format you compressed the file into) file to any object storage repository.
You can use any Object Storage Bucket of your preference. Ex.: Amazon S3, GCP Bucket, Google Drive, Dropbox and etc.
Consuming Content
Navigate to object storage repository and download the wanted library.
Uncompress the downloaded file directly into the /Plugins folder inside the target Origin project.
If the root folder of the exported Library was compressed, there are no extra steps needed.
Restart the Origin Project, in case it was open.
Use the content.
Assumptions and Restraints
Versioning
At this stage versioning is not enforced in any way. So communicate with your team so you do have any issues.
Shared Ownership
There is no shared ownership of Shared Content. One shared asset has 1 owner only. Similar to other assets marketplaces.
Origin Editor Version and Compatibility
Just like any other Unreal Engine content, one is created using a specific Origin Editor version. At this stage there is no enforcing of editor version, so be aware of it and communicate with your team
Shared Asset Object Storage Bucket Repository
Any Object Storage Bucket can be used at this stage to share assets. Examples: Amazon S3, GCP Bucket, Google Drive, Dropbox and even a USB Drive, if you want to go old school.
Permissions
Permissions requirements will depend on the type of storage choosen.
Last updated
Was this helpful?

